On mesure la tension aux bornes d'un composant (ceux qu'on utilise sont des "dipôles" : deux pôles, une borne d'entrée et une borne de sortie...) à l’aide d’un voltmètre, qui se branche en dérivation aux bornes du dipôle étudié.
Représentation du voltmètre :
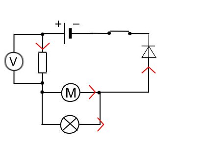
Exemple de branchement du voltmètre :

Dans ce circuit, le voltmètre mesure la tension aux bornes de la résistance.
Fiche technique sur l'utilisation du multimètre
Document mis en ligne sur le site du collège Jules Michelet d'Angoulême
(http://etab.ac-poitiers.fr/coll-jules-michelet-angouleme/spip.php?article727)
multimètre virtuel (www.pccl.fr)
Remarque
Le branchement du voltmètre ne constitue pas une branche supplémentaire, il n'y a pas de courant qui y circule.